The Virtual DOM
Why React updates UIs without constantly touching the browser
“React abstracts away the DOM, giving developers a simpler programming model and better performance.”
— Jordan Walke, creator of React
If you have ever tried to manually update a complex UI to reflect changes in your application’s data (state), you already understand the core issue React was designed to solve.
Here’s the problem: when a small piece of application data changes, it creates a ripple effect across the entire UI.
Lists might need to reorder.
Components need to appear or disappear.
You are suddenly burdened with coordinating manual DOM mutations, managing performance concerns, and ensuring correctness across numerous components simultaneously.
The virtual DOM was created specifically to eliminate this burden. It allows you to simply declare what the UI should look like in any given state, while React automatically figures out the safest and most efficient way to update the actual browser display to match your description.
The virtual DOM is a programming technique for efficiently updating user interfaces, most closely associated with React. Its purpose is simple but powerful: minimize direct interaction with the real DOM, which is slow, stateful, and tightly coupled to the browser’s rendering pipeline.
What the virtual DOM actually is
The virtual DOM is a lightweight, in-memory representation of the real DOM, implemented as plain JavaScript objects. Each object describes an element’s type, its properties, and its children. It mirrors the structure of the DOM tree, but without triggering layout, style calculation, or paint.
For example, this real DOM element:
<div class="count">5</div>might be represented internally as:
{
type: "div",
props: { className: "count" },
children: ["5"]
}Because this structure lives entirely in JavaScript memory, it is cheap to create, clone, and compare. No browser work happens at this stage.
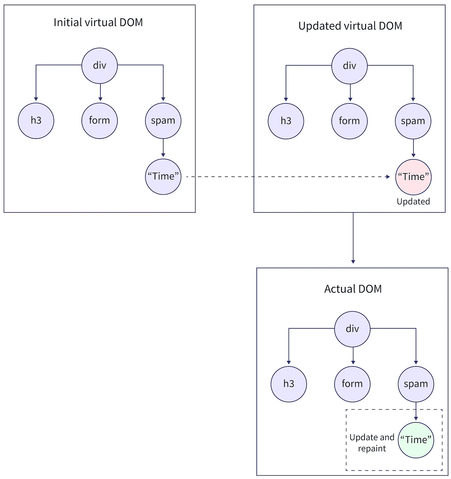
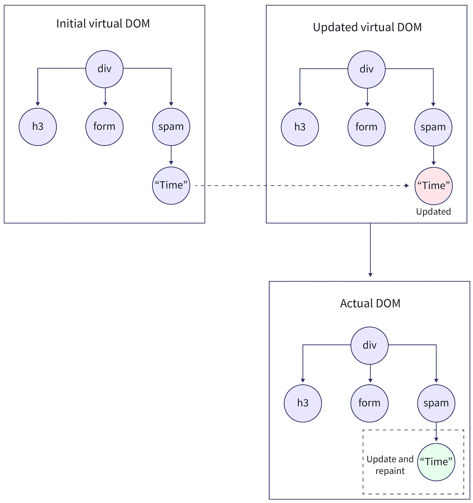
How updates really happen: render, diff, commit
When state changes, React does not immediately mutate the real DOM.
First comes the render phase. Your components re-run and produce a new virtual DOM tree describing what the UI should look like now. This is a pure computation step: functions run, objects are created, nothing is painted.
Next is diffing, often called reconciliation. React compares the new virtual DOM tree with the previous one and determines the minimal set of changes required. Text updates, attribute changes, insertions, and deletions are all identified here.
Finally, in the commit phase, React applies those changes to the real DOM in a batched way. By grouping updates together, React avoids repeated layout and paint work, which is where most performance cost lives.
The central insight is that doing more work in JavaScript is cheaper than forcing the browser to repeatedly recalculate layout and repaint the screen.
𝐋𝐞𝐚𝐫𝐧 𝐭𝐨 𝐛𝐮𝐢𝐥𝐝 𝐆𝐢𝐭, 𝐃𝐨𝐜𝐤𝐞𝐫, 𝐑𝐞𝐝𝐢𝐬, 𝐇𝐓𝐓𝐏 𝐬𝐞𝐫𝐯𝐞𝐫𝐬, 𝐚𝐧𝐝 𝐜𝐨𝐦𝐩𝐢𝐥𝐞𝐫𝐬, 𝐟𝐫𝐨𝐦 𝐬𝐜𝐫𝐚𝐭𝐜𝐡. Get 40% OFF CodeCrafters: https://app.codecrafters.io/join?via=the-coding-gopher
Why diffing works in practice
Tree diffing sounds expensive, but React makes assumptions that hold for most UIs. If element types differ, their subtrees are replaced entirely. Lists are compared using stable keys. Most updates are localized rather than global.
Because of this, reconciliation usually runs in time proportional to the size of the changed subtree, not the entire application. This is why keys are critical in lists: they tell React which elements are logically the same across renders, preventing unnecessary destruction and recreation.
Why the virtual DOM matters conceptually
Performance is only part of the story. The virtual DOM enables a declarative mental model. Instead of manually orchestrating DOM mutations, you describe the UI as a function of state and let React handle synchronization.
This separation dramatically reduces bugs caused by inconsistent UI state, makes component logic easier to reason about, and allows React to introduce advanced features like scheduling, batching, and interruptible rendering. In modern React, the virtual DOM is also an input to the Fiber architecture, which enables concurrent rendering and prioritization of updates.
Common misconceptions
The virtual DOM is not inherently faster than the real DOM in all situations. Carefully hand-optimized DOM code can outperform it. Its real value is predictable performance and developer ergonomics at scale, not raw speed.
It also does not replace the DOM. The browser still renders the real DOM. The virtual DOM is an abstraction layer that decides when and how the real DOM should be updated.
Virtual DOM in today’s ecosystem
Some newer frameworks compile DOM updates ahead of time and avoid a runtime virtual DOM. Others still use one but optimize aggressively. The key takeaway is that the virtual DOM is one solution to the UI update problem, but it was a crucial one historically.
It allowed frontend development to move away from fragile, imperative DOM manipulation and toward scalable, state-driven interfaces. That shift, more than the data structure itself, is why the virtual DOM mattered.








very informative on DOM